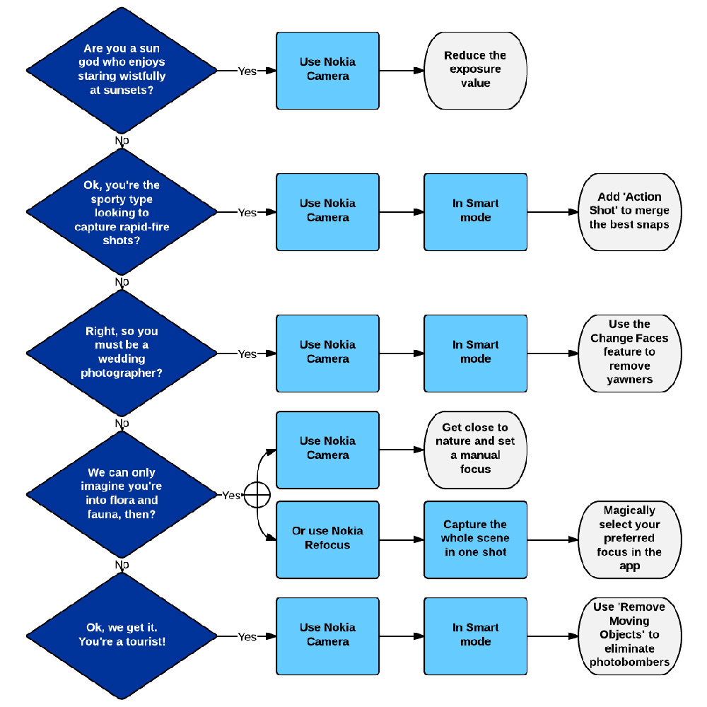
Using the right Nokia photo app
Whether you’re photographing a dog chasing its own tail, a beautiful sunset, or pals during a night out, you’ll probably be using your Nokia Lumia to do it. But which photo app is best for which subject?
Let’s try to help you out
Sunset = Nokia Camera
If you’re going to take a photo of a gorgeous sunset, the chances are you’ll be pointing the camera lens towards the sun.

Think about how your eyes work. If you stare at the sun, even at sunset, you’ll most likely experience some retina burn resulting in you seeing spots of light in your vision. You need sunglasses, or the ability to reduce the light from the sun – which you can’t do.
Nokia Camera is packed with features but the one you’ll need here is the ability to control the brightness.
Using the simple on-screen dials, lower the exposure so that your lens isn’t overpowered by the bright sunshine. You can see the results live on screen before you take the shot.
Your photo will have little glare and can often give your image that vignette look, too.
Sports = Nokia Camera with Smart mode

Most sports, by nature, involve a lot of movement. Nokia Camera’s Smart mode is perfect in action situations as it takes a series of rapid-fire photos that you can use to build an energetic photo.
For example, if you’re watching Cricket you might want to track the movement of the bowler as he delivers the ball. Or, if you’re court side at a basketball game, you might want to take a series of shots as someone tries a three-pointer.
After selecting Smart mode in Nokia Camera you should also use the Action Shot feature. This will show you a series of photos that can be merged together automatically to produce a lively, unique photo, with a trail of movement. Try it – you’ll get great results.
Group shots = Nokia Camera with Smart mode

Again, using the Nokia Camera and Smart mode combination, this can be used to eliminate the inevitable “You blinked!” moments that we all find ourselves in.
Rather than having everybody line up again – because let’s face it, someone else will blink, yawn, or sneeze this time – using Smart mode will have already taken a series of shots.
With the series of photos in the can, select the Change Faces feature to swap and change peoples’ mugs.
Hey presto! Perfect group shots.
Nature close-ups = Nokia Refocus and/or Nokia Camera
Nokia Refocus is designed to work at close quarters. It enables you to capture your subject at the tightest focus possible on your Lumia and then at different focus positions, and onwards to infinity.
One reason Nokia Refocus works well when taking nature shots not only down to the subject matter, but also other things in its proximity.
If you think of a flower head, it’s also connected to a stem, some leaves, the grass, and there will probably be some trees in the distance, too.
After you’ve take your shot, focus on the flower to catch a glimpse of nature at its best, or focus out to the tree to create a bokeh effect.
Alternatively, Nokia Refocus can focus on everything at the same time, something not possible on a DSLR.
If you want a standard still (one without the post-photo refocusing), fire up Nokia Camera.
Using the intuitive UI, you can take manual control of the focus. This gives you the ability to really zoom in and focus exactly where you want it. The results can be simply spectacular as seen here.
Sightseeing = Nokia Camera with Smart mode

We’ve all felt the frustration when you’re about to take a photo and someone wanders into frame just as you press the button. It’s usually around the third attempt you begin to lose your cool.
However, Nokia Camera and Smart mode can keep tempers at bay.
By taking several shots in quick succession, Nokia Camera’s Remove Moving Object feature knows what should and shouldn’t be in view.
If there is something in frame that shouldn’t be there, you can remove it at a press of a button. Photobombers – your days are numbered.
While there’s no right answer for any photo moment these tips should get you started. If you’re more of a visual person – follow our flowchart below (click image for a slightly larger version).
Which photo app do you use for certain situations? Let us know in the comments below.
